【秦轩宝鸡律师团队】解读《公司法(修订草案)》亮点系列之五:有限责任公司股东知情权的“新”保障 |
[ 信息发布:本站 | 发布时间:2022-03-26 | 浏览:2158次 ] |
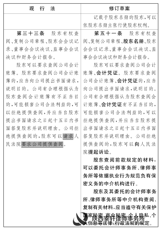
股东知情权是股东通过查阅公司的财务会计报告、账簿等生产经营资料以及询问相关问题,从而实现了解公司运作经营情况和公司的业务活动的权利。股东知情权作为基础性股东权利,是股东行使其他股东权的基础和全面实现股东利益的重要前提。《中华人民共和国公司法(修订草案)》(以下简称《公司法修订草案》)相较于现行《公司法》的规定,扩大了有限责任公司股东知情权的范围,保障了股东知情权的行使方式,修订前后对比如下:
有限责任公司的股东知情权及修订前后的变化可以从三个方面概括: 一、股东有权查询的材料范围:《公司法修订草案》对比现行《公司法》,在股东有权查询的材料范围中增加了“股东名册”。股东名册是股东了解公司股权结构的重要文件,属于股东知情权的重要内容。 二、股东可以查询的材料范围:根据《公司法修订草案》第五十一条第二款,有限责任公司的股东可以要求查阅公司会计账簿、会计凭证。与现行公司法相比,增加了“会计凭证”。相较于会计账簿,会计凭证更能客观真实的反映公司的财务及交易状况。 三、股东查阅材料可以委托专业机构进行:考虑到现实中许多股东往往不具备财务、法律的专业知识,导致其无法获知企业的真实情况,知情权实现度较低。《公司法司法解释四》中虽明确可以由中介机构代理查阅,但前提是股东已取得胜诉判决,该规定虽一定程度上保障了知情权的实现,但实现成本较高。本次《公司法修订草案》明确规定股东查阅会计账簿、会计凭证,可以委托会计师事务所、律师事务所等依据执业行为规范负有保密义务的中介机构进行,这一规定一定程度上更好的保障了股东知情权的实现。 特别说明: 1、《公司法修订草案》尚未经全国人民代表大会常务委员会审议通过,尚未正式颁布,并非生效法律法规,具体应以未来正式生效颁布的法律法规为准。 2、本文仅供交流、探讨、学习使用,在任何情况下不应作为您的决策依据。
(撰稿:郭蓓蕾) (审核:唐丽丽) (编辑:董悦)
做人如秦,做事如轩。受人之托,忠人之事。 勤勉尽责,专业精通。多元包容,务实创新。 宝鸡律师,立足宝鸡。宝鸡律所,服务社会。 陕西秦轩律师事务所 地址:陕西宝鸡市金台大道17号科技大厦三楼 咨询电话:0917-3318989、3809991 13571710013、13209200688
|




